2026西湖半程马拉松报名须知 -浙江马拉松官方网站 - zhejiangmalasong官方网站
浙江省马拉松及路跑协会官方网站(5A级社会组织)

2026西湖半程马拉松报名须知

图片

一、赛事基本信息

 

(一)比赛日期及出发时间:

2026年3月22日(星期日)上午6:30

 

(二)竞赛项目及人数:

半程马拉松项目(21.0975公里),10000人

 

(三)报名费:200元/人

 

二、报名规定

 

(一)报名时间:2026年1月13日14:00至1月19日17:00

 

(二)公布抽签结果:2026年1月下旬

 

(三)报名年龄

比赛当年年满18周岁(2008年12月31日(含)前出生),身体健康,坚持长跑锻炼,适宜参加该项比赛。

 

 

三、报名方式

 

(一)西湖半程马拉松官方网站:

https://xm.zhetiyu.cn

 

(二)西湖半程马拉松微信公众号

 

(三)“浙体育”微信小程序

 

(四)“浙体育”支付宝小程序

 

四、报名办法

(一)大众选手个人报名参赛,采用先预报名抽签后再缴费的办法产生。

 

(二)国际及国内精英运动员不可作为大众选手报名参赛。精英运动员如需报名参赛,请与组委会联系。

邮箱:WLHM@zjhlsports.cn

 

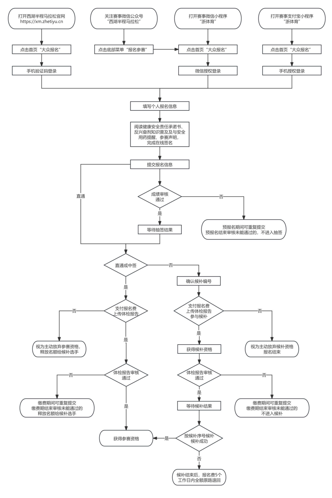
(三)报名流程

①选手报名→②抽签→③上传体检证明并缴费→④获得参赛资格。

 

(四)报名要求

 

1.成绩证明:

报名半程马拉松项目,请提交2025年1月1日以后的半程及以上组别的完赛证书,并且男子半程马拉松成绩01:45:00(含)以内,女子半程马拉松成绩01:55:00(含)以内,男子马拉松03:40:00(含)以内,女子马拉松04:00:00(含)以内。报名系统将自动识别2025年1月1日—2026年1月1日浙马积分赛事成绩。

 

2.体检证明:

半程马拉松项目中签者请及时缴费并上传体检证明,审核通过后获得参赛资格。体检要求:须提供2025年3月22日(含)后的二甲以上医院或有资质的专业体检机构(含社区医疗机构)的体检报告,要求有自述病史、有无猝死家族史。血压、心电图为必检项目(心电图可为常规心电图或24小时动态或运动平板实验中的一种)。建议使用《马拉松选手体检表》模板或体检机构出具的报告上传报名系统,体检表信息需填写完整,须加盖体检机构印章或附传所有体检原件照片。

3.以上证明一旦发现弄虚作假,根据《2026西湖半程马拉松竞赛规程》规定处罚并取消参赛资格。

 

五、抽签、上传体检证明、缴费、候补等相关事宜(详见流程图)

 

(一)抽签结果公布时间

2026年1月下旬

 

(二)抽签办法

一次性抽选出中签选手及未中签选手的候补序号,报名选手在公布抽签结果后可登录赛事官方网站查询。

 

(三)体检证明及缴费

中签选手须在抽签结果公布之后5个自然日内完成体检证明上传并缴费,逾期视为放弃(该名额将释放给候补序号靠前的选手);中签选手审核通过后不再安排退费,审核未通过全额退费。

 

(四)候补机制

未中签选手可在抽签结果公布之后5个自然日内,根据候补序号自愿完成体检证明上传并缴费,成为候补选手。组委会将根据候补序号审核体检报告,审核通过的候补选手进入候补序列,按候补序号依次候补。待达到大众选手参赛规模后,候补机制终止,不再审核剩余的候补选手。

 

(五)其它说明

获得参赛资格的选手不允许转让资格,仅限本人使用,一旦发现转让者,将取消其参赛资格,并处以西湖半程马拉松禁赛等处罚,并上报中国田径协会。

图片

 

六、成绩直通事项

 

(一)成绩直通名额

2025杭州马拉松全程马拉松、半程马拉松男、女前50名,2025西湖半程马拉松男、女前25名,可申请2026西湖半程马拉松成绩直通名额。

 

(二)补充说明

1.2026西湖半程马拉松男、女前25名可申请2026杭州马拉松半程马拉松项目成绩直通名额。

2.2026西湖半程马拉松男、女前25名可申请2027西湖半程马拉松成绩直通名额。

3.获得直通名额的选手须符合报名要求、缴费后直接获得参赛资格,在规定时间内未完成报名手续者视为自动放弃直通名额。

 

七、报名咨询

 

官方网站:https://xm.zhetiyu.cn

官方微信公众号:“西湖半程马拉松”

赛事咨询电话:0571-87630507

时间:工作日上午9:00-11:30、下午14:00-17:30

邮箱:WLHM@zjhlsports.cn

建议选手选择邮件进行咨询。

图片

审签:潘华群

监制:朱晓东   罗嘉登

编辑:蒋   燕